2025年,是台州学院人工智能学院发展历程中具有里程碑意义的一年。学院坚持“基础研究与应用驱动并重、纵向攻关与服务产业协同”的发展思路,以省部级及以上高水平科研项目为牵引,在科学研究及社会服务等方面取得了一系列进展,如下所示:
一、国家自然科学基金实现历史性突破
2025年,学院在纵向项目立项数量与质量上实现“双提升”,全年共获批各级纵向项目33项,其中国家自然科学基金项目4项,包括1项面上项目和3项青年基金(C类),如表1所示,创历史新高。

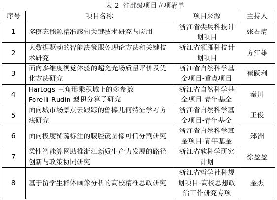
二、省部级项目覆盖范围广,交叉融合特色鲜明
学院在省部级科研项目申报与管理上精准发力,全年共获批省部级项目8项,其中浙江省“尖兵领雁”科技计划项目2项(尖兵1项,领雁1项),浙江省自然科学基金重点项目1项,如表2所示。省部级项目立项的质量和数量大幅度提升,创历史新高,覆盖了自然科学、软科学、哲学社会科学等多个领域,彰显了学院科研工作的交叉融合特色。

三、深化“人工智能+”融合应用,强力赋能地方产业转型升级
积极对接地方产业需求,深化人工智能赋能千行百业,联合杰克科技股份有限公司、浙江万胜智能科技股份有限公司、浙江优亿医疗器械股份有限公司等企业获得省首台套产品2项,申请和授权发明专利10余项。张石清、方江雄等教授团队与浙江荣鑫智能仪表股份有限公司、浙江兴达讯软件股份有限公司、浙江万胜智能科技股份有限公司等上市公司联合立项浙江省“尖兵领雁”科技计划项目2项(尖兵1项,领雁1项)。赵小明、楼亮亮等教授团队与三门东航水产育苗科技有限公司合作开展青蟹智能化养殖,获台州市科技计划农业类重点项目1项和全校首个千万级别的重大横向项目1项,如表3所示,有力推动了“AI+农业”的深度融合,受到多位省市领导的肯定,社会服务能力与影响力持续扩大。

文:徐盈盈/图:徐盈盈/审核:张石清/责任编辑:李鑫